Tesla Coil Physics Simulator
- Simulates the physics of DRSSTC (Dual Resonant Solid State Tesla Coil), a coupled series RLC resonator system

Archived Predecessors
2023-12-16 Musical Tesla Coil Gun
2023-12-16_Musical_Tesla_Coil_Gun.pdf
- Below is the audio envelope driving the Tesla Coil's resonator system. The amplitude corresponds to the amount of energy injected into the system. The audio frequency (sine wave) is added on top of the falling ramp.

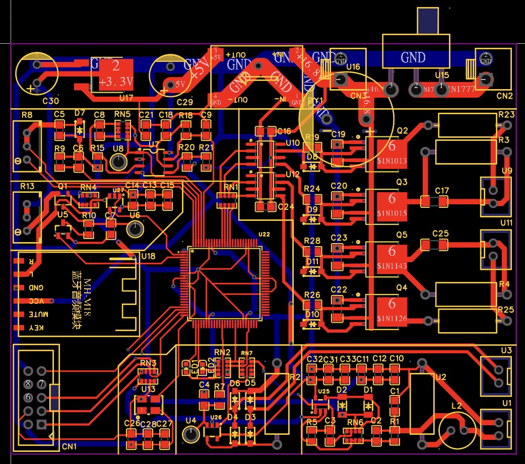
- Below is the PCB designed by myself, manufactured by JLCPCB, and soldered by hand at home.

- Below is the core electronics part of the system, from left to right:
- The
driverboard (16V)- Audio modulation module (generates the audio envelope)
M18Bluetooth audio receiverEPM240T100C5Nlow cost CPLD chip (runsVerilogcode)- Resonant signal feedback module (Zero Current Switching)
- Over Current Protection module (Pulse Density Modulation)
TC4424A + FDD8424Htwo stage Push-Pull Amplifier
- The Phase-Shifted Full-Bridge Converter (
300V)- Gate Driving Transformers
- Current Feedback Transformers
FGH60N60SMDIGBT Phase-Shifted H-Bridge
- The

- Other modules:
18650batteries board, inverter board (16V to 300V)- Casing (designed and 3D-printed at home), Tesla Coil Resonator

- Below is how it looks holding in hand and playing in action:



- Below are the schematics and PCB designs of the core driver board.


- Below is the
Synthesizer Appmade usingVue3, one can uploadMIDImusic files, the app reads notes data (timing, frequency, duration), and generates various audio waveforms based on a list of configurations, in order to control the energy envelope of the Tesla Coil system.
